overleaf template galleryLaTeX templates — Recent
LaTeX templates for journal articles, academic papers, CVs and résumés, presentations, and more.

Plantilla para el manuscrito principal del MBD de ICAI

This template is for preparing publications for The International Journal of Universal Computer Science, https://lib.jucs.org/ Submission will only be dealt with if your paper is written in flawless English and is formatted according with the J.UCS Style Guide; Please follow carefully the Submission Guidelines https://lib.jucs.org/about#AuthorGuidelines

My documentation report Objetive: Explain what I did and how, so someone can continue with the investigation Important note: Chapter heading images should have a 2:1 width:height ratio, e.g. 920px width and 460px height.

tạo bìa đơn giản

Presentación para la universidad Nacional, colores oficiales y orientada a ingeniería (datos, algoritmos) por secciones

Letterhead template for the Instituto Nacional de Pesquisas Espaciais (INPE, or National Institute for Space Research) in Brazil.

A template for the B1 mini-project. Part of the Engineering Science degree at the University of Oxford.

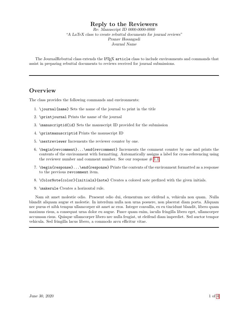
A template for writing rebuttal letters to reviews for journal submissions. Github repository: https://github.com/pranavh/JournalRebuttal_LaTeX/

Template for International Conference on Computational Intelligence and Data Science (ICCIDS 2018). This template was originally published on ShareLaTeX and subsequently moved to Overleaf in November 2019.
\begin
Discover why over 25 million people worldwide trust Overleaf with their work.