overleaf template galleryLaTeX templates — Recent
LaTeX templates for journal articles, academic papers, CVs and résumés, presentations, and more.

Unofficial PhD Thesis template for the Santa Clara University. I am currently working towards making this official, but do not have an estimated time. If your department wants to use this template but needs modifications or if you want to contribute to this template contact me kkodur@scu.edu.

This template is the official, beginner-friendly LaTeX template for writing your PhD thesis at KTH. It simplifies the process by clearly separating user configuration from layout and functionality. We strongly recommend using the KTH template as support when preparing the interior of your thesis, although it is not mandatory. The template is flexible and can be adjusted to suit individual needs and the conventions of your research field. You decide the order of chapters and which sections to include. If you are unsure about the structure or content, consult your supervisor. See Thesis template at KTH for more information. Please see KTH Doctoral Thesis Template (internal repository) for instructions on how to contribute to this template.

Official template for Bachelor theses, Master theses and seminar papers at the chair of Information Systems and Information Management of the University of Cologne.

Center for Computational Astrophysics (CfCA) is a branch of National Astronomical Observatory of Japan (NAOJ) and provides computational resources for astrophysicists. To use the resources, you have to submit a scientific proposal to CfCA. The application form for the submission is available from here. This version of the form is used for XD2000.

Este template foi criado para simplificar a elaboração de dissertações, relatórios de estágio, e relatórios de projeto final de curso no Instituto Politécnico de Beja (IPBeja) de acordo com as diretrizes de formatação estabelecidas nas Normas de Trabalhos Académicos da Biblioteca do IPBeja.

A template for a masters thesis in ALM-studies (Archives, Libraries, Museum). Created per the 2023 specifications of the ABM-institute of Uppsala University. The specifications can be found at: https://www.uu.se/download/18.1adea27b1970b1b16fd58aeb/1749447504600/Specifikation%202023.pdf. Note that the instructions as well as this template is written in Swedish.

版本号:V1.0.2025,本论文模板基于兰州大学提供的官方指南。官方指南链接为:https://jwc.lzu.edu.cn/tongzhigonggao/shijianjiaoxue/2024/1021/278405.html;GitHub仓库为:https://github.com/xiashj2021/LZUThesis2025;Gitee仓库为:https://gitee.com/xia-shengjie21/LZUThesis2025。兰州大学的毕业论文LaTeX模板比较稀缺,现有的LaTeX模板不能完全符合教务处的格式要求。因此在2013级核科学与技术学院的胡斌和沈周及2016级物理科学与技术学院的余航等前辈的基础上,完善了该LaTeX模板。

LaTeX template based upon The University of Manchester Presentation of Theses Policy which relates to the examination of doctoral and MPhil degrees at The University of Manchester and applies to full-time and part-time postgraduate research students of the following degrees: Doctoral degrees: Doctor of Philosophy (PhD); Doctor of Medicine (MD) Doctor of Business Administration (DBA); Professional, Engineering and Enterprise Doctorates; Master of Philosophy (MPhil). This template has been checked to be compliant with the 2025 requirements. Responsibility for ensuring compliance with the University of Manchester Presentation of Theses Policy remains with the candidate. This is a beta version that adds 'tagging' features for improved accessibility. It fundamentally works, but you may encounter some issues. More information is given in the template document.

LaTeX template based upon The University of Manchester Presentation of Theses Policy which relates to the examination of doctoral and MPhil degrees at The University of Manchester and applies to full-time and part-time postgraduate research students of the following degrees: Doctoral degrees: Doctor of Philosophy (PhD); Doctor of Medicine (MD) Doctor of Business Administration (DBA); Professional, Engineering and Enterprise Doctorates; Master of Philosophy (MPhil). This template has been checked to be compliant with the 2025 requirements. Responsibility for ensuring compliance with the University of Manchester Presentation of Theses Policy remains with the candidate.
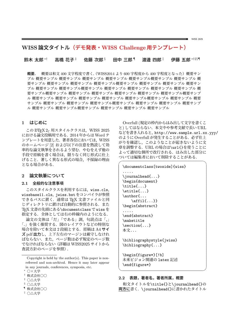
\begin
Discover why over 20 million people worldwide trust Overleaf with their work.