overleaf template galleryLaTeX templates — Recent
LaTeX templates for journal articles, academic papers, CVs and résumés, presentations, and more.

The LaTeX Résumé Template supports CN & EN, suitable for Graduate School Admission Interviews & Job Interviews.

Plantilla en LaTeX acorde con la “Guía del alumno Trabajo Fin de Grado del Grado de Ingeniería y Sistemas de Datos (actualizado octubre 2023)”. Este documento constituye una guía (que sirve a su vez de plantilla) para la elaboración de informes de TFG o TFM en LATEX. No pretende abarcar todas y cada una de las funcionalidades que ofrece LATEX (¡las posibilidades son prácticamente infinitas!) pero sí tratar los aspectos fundamentales para la elaboración de un documento utilizando esta indispensable herramienta. Esta plantilla es una ligera modificación de la “Plantilla en LaTeX acorde con la Normativa para la elaboración de informes de TFT de la ETSII (UPM)” que es un trabajo original de Javier Soto Pérez-Olivares. Javier es el verdadero responsable de la gran cantidad de trabajo que hay detrás de esta guía/plantilla.

Facharbeit-Template nach den Spezifikationen des Gymnasium am Römerkastell mit Beispielinhalt, das die nötigen Funktionen von Latex zeigt.

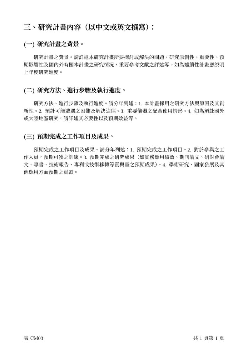
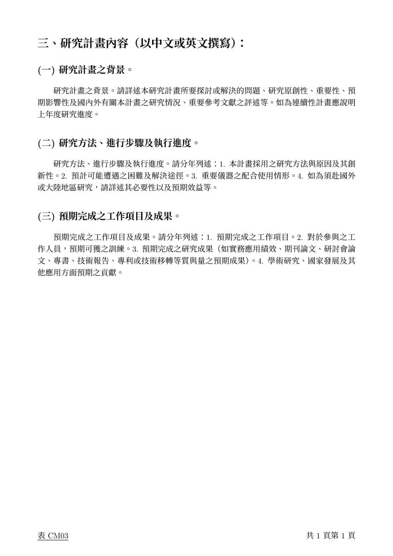
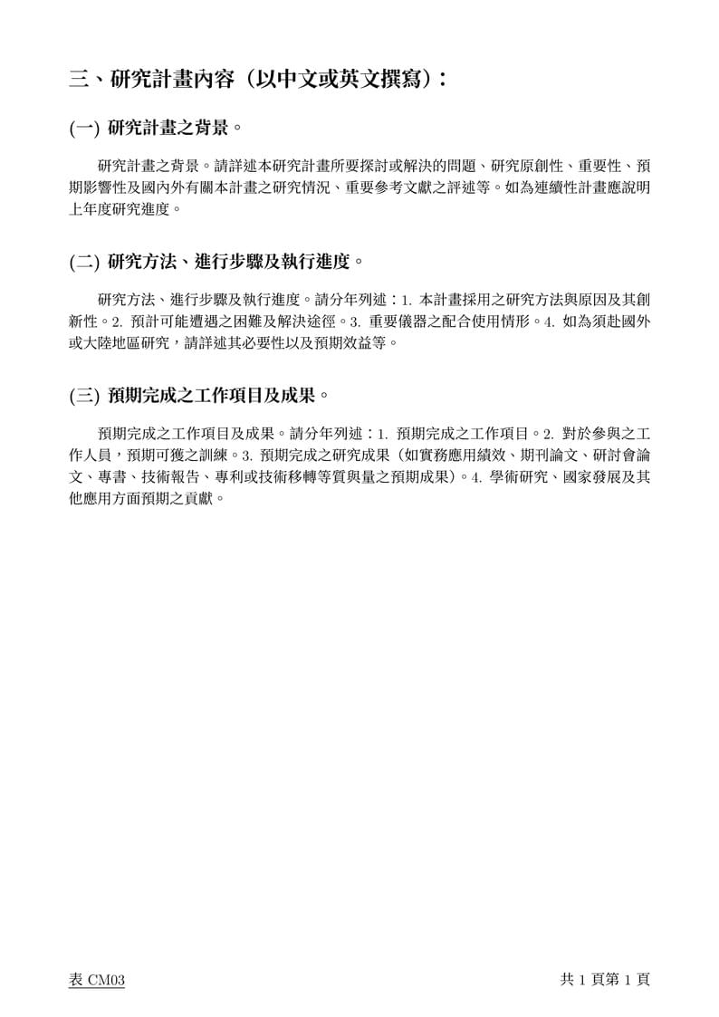
行政院國家科學委員會專題研究計畫 專題研究計畫申請書表CM03 研究計畫內容模板

A beamer presentation template with New Jersey Institute of Technology (NJIT) branding

Proposal for a Book Template for students and teachers of the Instituto Politécnico de Bragança. It's not recommend using this template for Dissertations and Theses.

This is a modified version based on FDU recommendation letter template for NUIST students.

Adapted from https://github.com/mbg/cs310 by Eduardo Wachter

Este é um modelo de apresentação de trabalho desenvolvido independentemente em abril de 2023, utilizando LaTeX. Embora não seja um modelo oficial da instituição, foi criado para facilitar apresentações de trabalhos acadêmicos, profissionais ou de pesquisa. Com um design simples e funcional, este modelo oferece uma estrutura clara e eficiente para destacar os principais aspectos do seu trabalho. Sinta-se à vontade para utilizar este modelo em suas apresentações e adaptá-lo conforme necessário para atender às suas necessidades específicas.
\begin
Discover why over 25 million people worldwide trust Overleaf with their work.