overleaf template galleryLaTeX templates and examples — Recent
Discover LaTeX templates and examples to help with everything from writing a journal article to using a specific LaTeX package.

Modelo TeX com instruções para submissão de resumo de poster a ser submetido ao X Simpósio de Matemática da Região Sul Fluminense – SIMMA 2024 da Universidade Federal Fluminense – UFF, Volta Redonda, Rio de Janeiro, Brasil.

Basic CV template for students at Assam Engineering College

Thesis LaTeX Template

A document with examples of several different environments that can be used as a template for a variety of things.

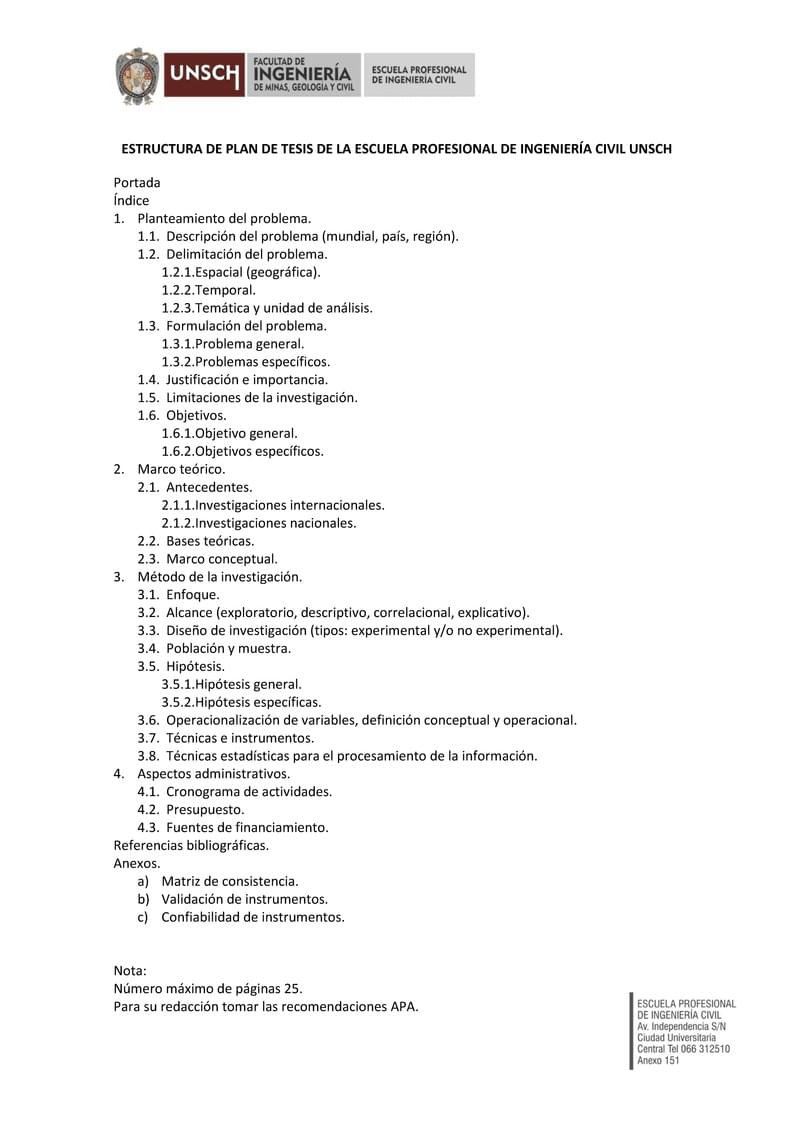
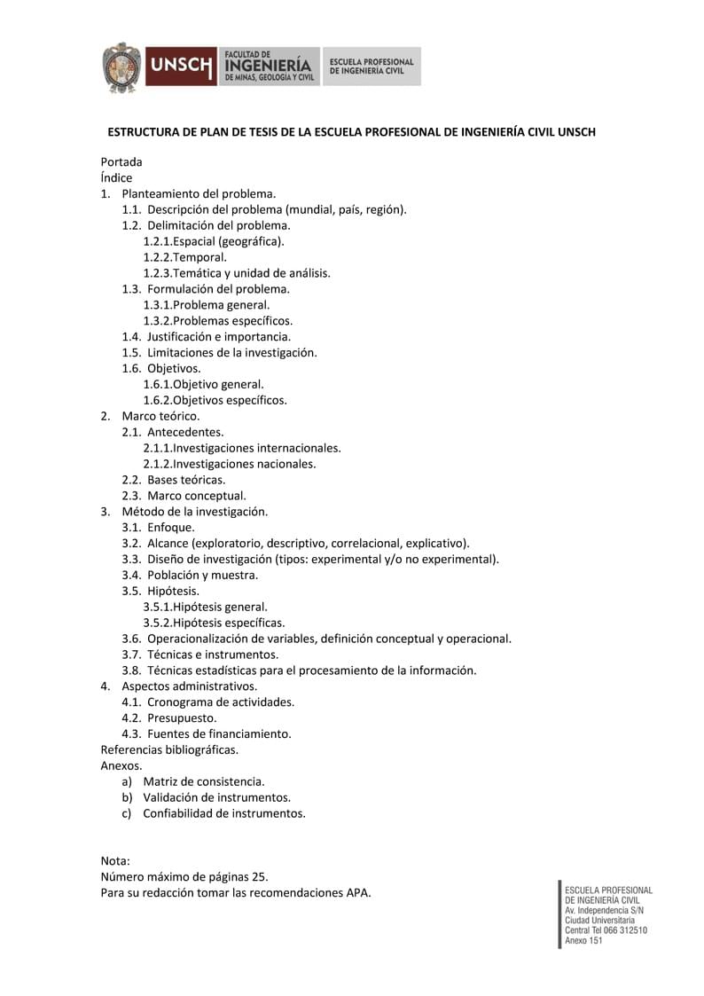
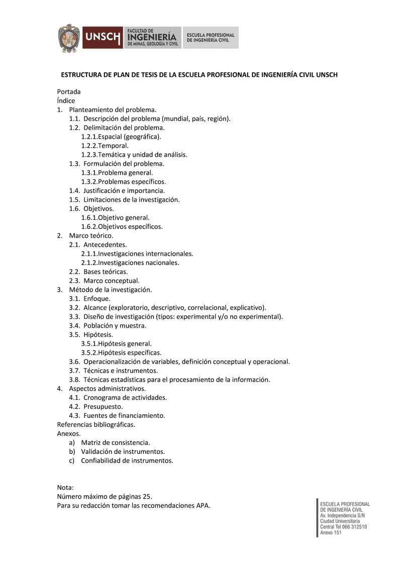
Plantilla para realizar el plan de tesis de la escuela de Ingeniería Civil de la UNSCH

Template for the BSc/MSc in computer engineering report at the Center for Applied Autonomous Sensor Systems (AASS), Örebro University.

Plantilla oficial para la realización del TFM, en castellano. Adpatada de la plantilla "UPM_thesis_template_en", de María Blanco https://www.overleaf.com/latex/templates/upm-thesis-template-en/nzjnspqsxfmm

A template for the USC Spatial Sciences Institute's Ph.D. Program in Population, Health, and Place.

This template is based on bbe template changed to be more suitable for creating programming guide books
\begin
Discover why over 20 million people worldwide trust Overleaf with their work.