LaTeX templates and examples — Japanese
Kürzlich

Template for the Proceedings of the Workshop on the Special Interest Group for Haptics, Virtual Reality Society of Japan

このテンプレートは,SITA2025の原稿作成のために提供されている Overleaf対応のLaTeXテンプレート です. テンプレート一式は,SITA2025公式Webサイト(https://www.ieice.org/ess/sita/SITA2025/)にて公開されています. 【使用方法】 デフォルトでは instruction.tex がコンパイル対象として設定されています. 必要に応じてコンパイル対象を変更することで,以下のテンプレートを利用できます: 英文用テンプレート:e-template.tex 和文用テンプレート:j-template.tex 【注意事項】 テンプレートの利用および原稿作成にあたっては,利用者自身の責任で行ってください. 投稿要領や提出方法等は,必ずWebサイトにてご確認ください.

日本冷凍空調学会年次大会用の講演論文テンプレートです。 MS Word版テンプレートに準拠して作られています。デフォルト設定は和文ですが、コンパイル対象を変更すれば、英文用テンプレートとして使用できます。 参考文献リストをBibTeXを用いて作成するためのスタイルファイル(JSRAE.bst)を使用することができます。 2025年度版として作成されていますが、2026年度以降の年次大会についても、フォーマットが大きく変更されない限り利用可能と思われます。その際はフッタの開催日時、開催都市名をご自身で変更してください。使用にあたっては自己責任でお願いいたします。 for English ver. template users: This is a presentation paper template for the 2025 JSRAE Annual Conference. It is based on the MS Word template. Although the Japanese version is set as the main file, you can select JSRAE_conf_template_EN.tex as a template for English papers. You can use a style file (JSRAE.bst) to create a reference list using BibTeX. As for the annual conferences in 2026 onwards, it is expected to be usable unless there are significant changes in the format. In such case, the conference date and city should be changed by yourself. Please use it at your own risk.

Center for Computational Astrophysics (CfCA) is a branch of National Astronomical Observatory of Japan (NAOJ) and provides computational resources for astrophysicists. To use the resources, you have to submit a scientific proposal to CfCA. The application form for the submission is available from here. This version of the form is used for XD2000.

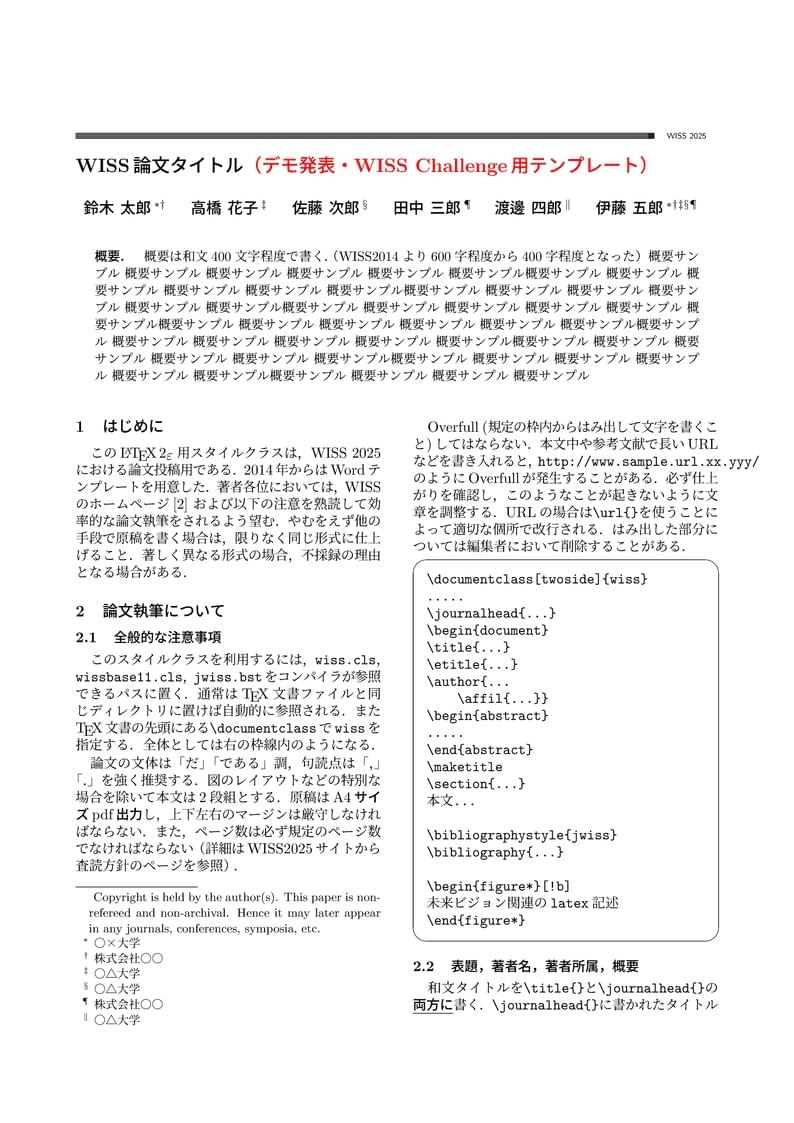
WISS2025のデモ発表・WISS Challenge用のテンプレートです。 This project is a template for demonstration and WISS Challenge papers at WISS2025. The official conference website for this year is currently under construction.

WISS2025の国際学会招待発表用のテンプレートです。 This project is a template for an invited presentation at an international conference at WISS2025. The official conference website for this year is currently under construction.

第41回ファジィシステムシンポジウム(FSS2025)のスタイルファイルです. https://soft-cr.org/fss/2025/

東京都立大学システムデザイン学部インダストリアルアート学科,及び大学院における論文(卒業,修士,博士)フォーマットです.修正日:2025年1月23日

Résumé template for the Department of Information Science, Faculty of Systems Design, Tokyo Metropolitan University.
\begin
Discover why over 20 million people worldwide trust Overleaf with their work.