LaTeX templates — International Languages
Kürzlich

本模板来源于https://github.com/TheNetAdmin/zjuthesis 具体使用说明参见 GitHub 主页,本Overleaf 模板不保证与 GitHub 模板同步更新,需要使用最新版本请参考 GitHub 主页。

Modelo de escrita de artigo científico para o INCITEL - Congresso de Iniciação Científica do Inatel.

Fakulteta za strojništvo, Univerza v Mariboru - predloga zaključnega dela, UM FS

An unofficial PhD Thesis template for pdflatex, lualatex and xelatex for the Technical University of Berlin. The pdf-files are following the PDF/A-1b standard. The source code is available on https://github.com/holgern/TUB_PhDThesisTemplate. This is version 3.2.2. For more information please view the author's README.md file at https://github.com/holgern/TUB_PhDThesisTemplate

ElegantBook is designed for writing books. This template is based on the standard LaTeX book class. The goal of this template is to make the writing process more elegant. Just enjoy it! If you have any questions, suggestions or bug reports, you can create issues, pull requests or contact us at elegantlatex2e@gmail.com. 如果你有其他问题、建议或者报告 bug,可以提交 issues 或者给我们发邮件:elegantlatex2e@gmail.com。我们新建了一个 QQ 用户交流群(Q 群:692108391),欢迎加入。

Template baseado no guia Nortese 2016, para a escrita da qualificação e a tese do programa de pós graduação em instrumentação e óptica aplicada do CEFET/RJ.

Modelo de Tese/Dissertação para o Programa de Pós-Graduação em Demografia da UNICAMP.

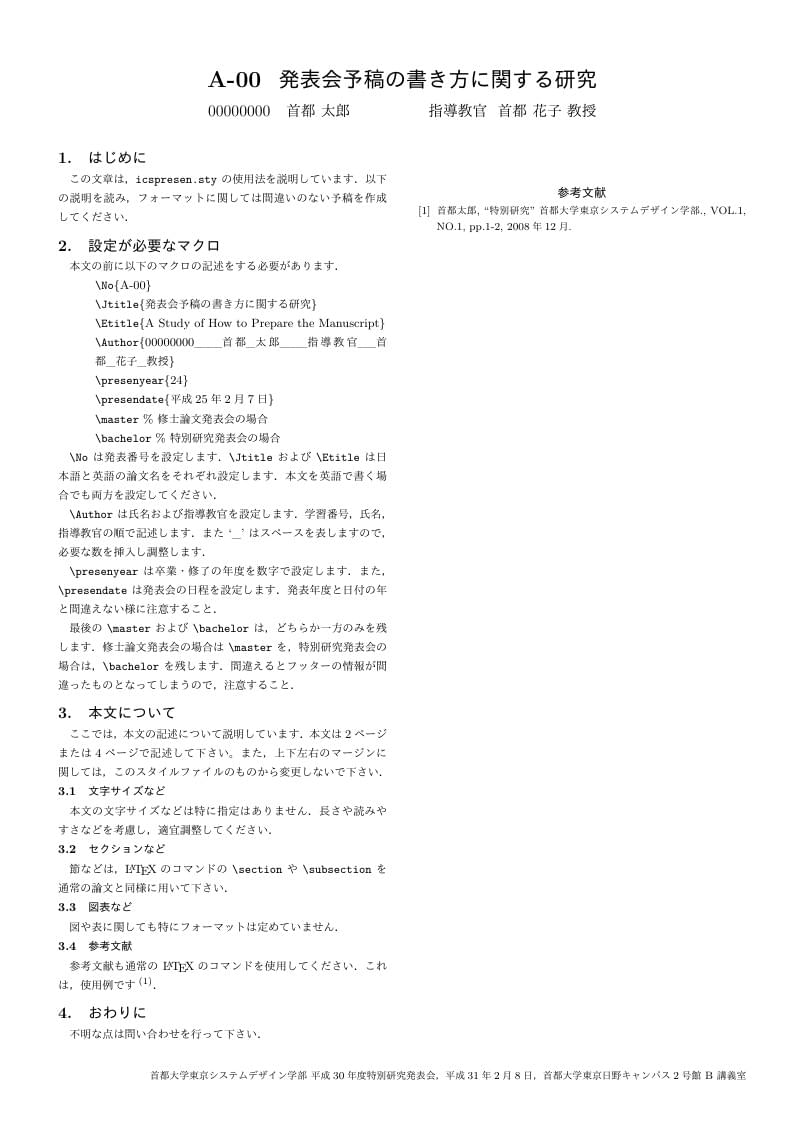
首都大学東京システムデザイン学部情報通信システムコース卒論用テンプレート Faculty of Tokyo System Design, Tokyo Metropolitan University Information and Communication System Course Graduation Template

Diese Postervorlage kann zur Erstellung von Konferenzpostern im A0-Format für Posterpräsentationen benutzt werden. Die Vorlage enthält beispielhafte Aufzählungen, Gleichungen, Abbildungen, Tabellen, Zitate, einen QR-Code zum direkten Online-Zugriff und ein kurzes Literaturverzeichnis. Die Vorlage wurde am Lehrstuhl für Elektromagnetische Verträglichkeit am Institut für Medizintechnik entwickelt.
\begin
Discover why over 25 million people worldwide trust Overleaf with their work.