LaTeX templates and examples — International Languages
Kürzlich

Las observaciones han mostrado que el numero de neutrinos electrónicos νe que llegan a la tierra desde el sol es aproximadamente la mitad del número esperado de nuestro conocimiento de las reacciones nucleares que ocurren al interior del sol. Estas observaciones se explican como el resultado de que algunos neutrinos electrónicos νe se convierten en neutrinos muónicos νμ y neutrinos tauónicos ντ durante su recorrido entre su creación al interior del sol y su observación en la tierra. Este cambio de un sabor a otro se conoce como oscilaciónes del neutrino. Se introduce un término de masa para el neutrino que es invariante de Lorentz en la densidad lagrangiana del modelo estándar (SM), y se describe el estado del neutrino |να⟩(α = e, μ, τ) como una combinación lineal de autoestados de masa |νi⟩ (i=1,2,3), lo cual conduce a las oscilaciones del neutrino.

西南财经大学中文beamer模板,adapted from Tsinghua Beamer Theme, Link:https://www.overleaf.com/latex/templates/thu-beamer-theme/vwnqmzndvwyb

日本バーチャルリアリティ学会大会2016投稿用のLaTeXフォーマットです

Modelo de relatório utilizado na disciplina "Oficina De Integração: Eletricidade, Eletrônica E Computação Na Prática", do curso de Engenharia Eletrônica do Campus Curitiba da UTFPR.

Universidad Distrital Francisco José de Caldas Plantilla Tesis MCIC Maestría en Ciencias de la información y las comunicaciones

Customização da classe abnTeX2 para as normas da UTFPR Curso de Lincenciatura em Informática

El documento contiene el formato y estilo para publicar en la revista Anales de la Asociación Física Argentina. Esta plantilla puede usarse para preparar su manuscrito. Para enviar un artículo siga las indicaciones que figuran en la página web de la revista https://anales.fisica.org.ar/

LaTeX Proposal Template for the University of Chinese Academy of Sciences 国科大开题报告 LaTeX 模板

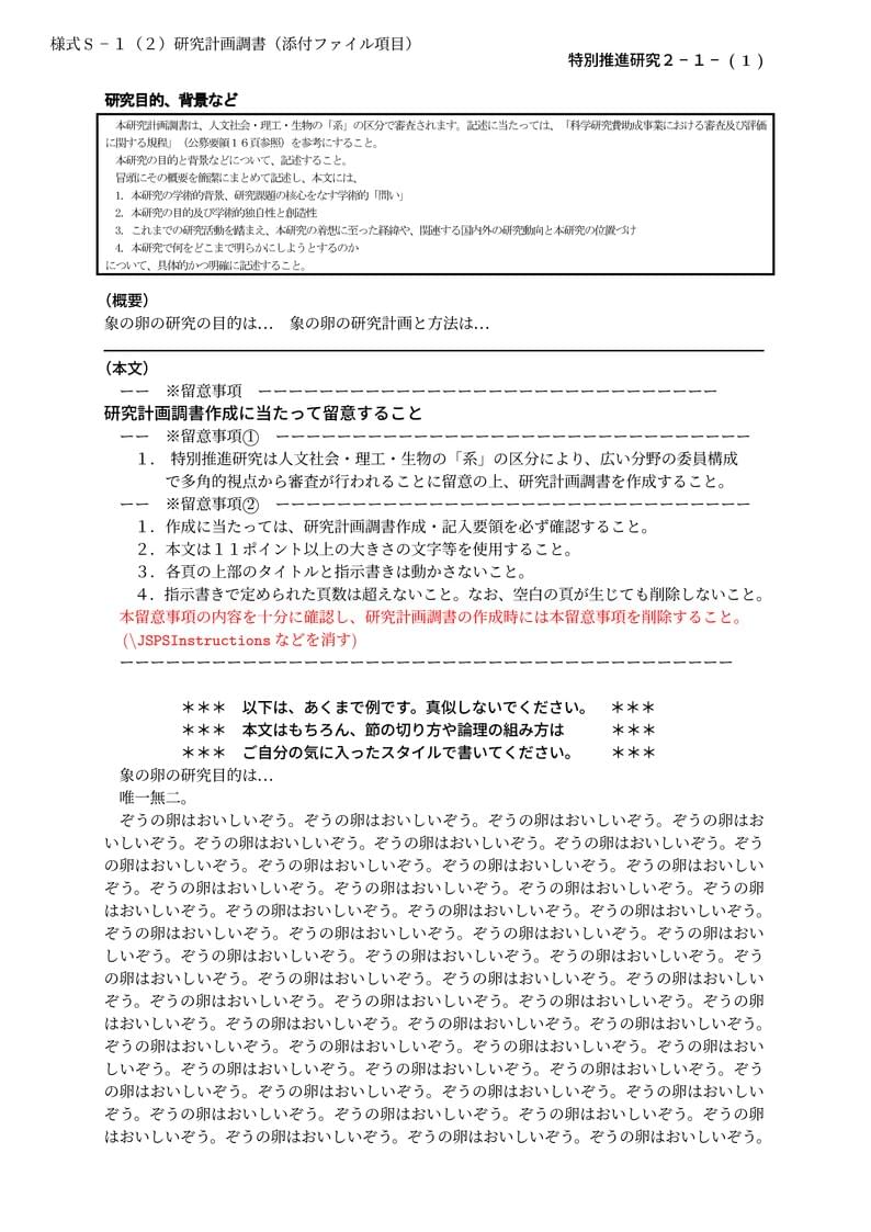
山中 卓 (大阪大学 大学院理学研究科 物理学専攻)先生が作成された科研費LaTeXを、坂東 慶太 (名古屋学院大学) が了承を得てテンプレート登録しています。 詳細はこちら↓をご確認ください。 http://osksn2.hep.sci.osaka-u.ac.jp/~taku/kakenhiLaTeX/
\begin
Discover why over 25 million people worldwide trust Overleaf with their work.