LaTeX templates and examples — International Languages
Kürzlich

Este formato es para tesis de licenciatura. Ya existe una en la galería de overleaf, pero no te permite modificar la portada a tu gusto, es decir, en este formato puedes cambiar la posición de cada objeto; cambiar tutor a tutores o incluso escribir asesore en lugar de tutores. También se puede ajustar los tamaños de texto y el acomodo de las barras.

東京大学大学院情報理工学系研究科コンピュータ科学専攻 博士論文をを組版するためのドキュメントクラス iscs-thesis (v1.3) を Overleaf に対応させたものです。

Modelo de Slides em beamer para uso no Programa de Pós Graduação em Informática da Universidade Tecnológica Federal do Paraná Campus Cornélio Procópio.

Since version 0.7.0 of fonts-tlwg is published, XeLaTeX users now can specify Thai fonts from those package without having to upload them manually. This creates a better Thai XeLaTeX experience especially on online platforms such as Overleaf.ตั้งแต่ fonts-tlwg ปล่อยเวอร์ชัน 0.7.0 ออกมา ทำให้ผู้ใช้งาน XeLaTeX สามารใช้งานฟอนต์ภาษาไทยโดยไม่จำเป็นต้องอัปโหลดฟอนต์เองอีก ทำให้การใช้งานภาษาไทยใน XeLaTeX ทำได้ง่าย โดยเฉพาะสำหรับโปรแกรมออนไลน์อย่าง Overleaf

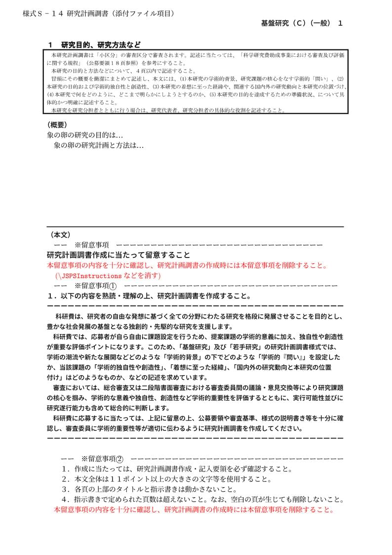
山中 卓 (大阪大学 大学院理学研究科 物理学専攻)先生が作成された科研費LaTeXを、坂東 慶太 (名古屋学院大学) が了承を得てテンプレート登録しています。 詳細はこちら↓をご確認ください。 http://osksn2.hep.sci.osaka-u.ac.jp/~taku/kakenhiLaTeX/

Template do tcc feito para o curso de engenharia elétrica para o campus Apucarana, compatível com PDF/A

東京大学大学院情報理工学系研究科コンピュータ科学専攻 修士論文を組版するためのドキュメントクラス iscs-thesis (v1.3) を Overleaf に対応させたものです。

Aprendiendo a usar latex

formato revista momento dpto. de física un
\begin
Discover why over 25 million people worldwide trust Overleaf with their work.